当代年轻人怎么预防高血压
根据前面提到的数据来看,高血压可以说是目前患病率最高的慢性病了,我们身边几乎每4个人中就有一位高血压患者。即使我们自己没有高血压,也一定有个得高血压的亲戚。

对现在还算健康的年轻人来说,哪些因素会增加得高血压的概率呢?
对那些我们关心的、已经得了高血压的亲朋来说,哪些因素会增加高血压的危险性呢?
答:目前得到公认的高血压相关危险因素包括年龄、遗传因素、不良的生活方式、血脂异常、超重与肥胖、空气污染等。
这些因素是如何影响血压的呢?我们又该如何应对呢?下面我来为大家逐一解答。
年龄自不用多说。
遗传
遗传因素要分为两类,一种是由于某些特定基因罕见突变引起的高血压,通常在青少年时期就发病,危害更大,但较为罕见。另一大类并非单个基因遗传决定,而是基于基因多态性的遗传因素,可以理解为高血压家族史带来易患高血压的倾向性,目前有研究指出父母一方或双方有高血压的个体中,高血压发病率大约是平均水平的2倍。
因此,有高血压家族史的小伙伴们请务必注意下面提到的生活方式的影响,毕竟,比起不能选择的遗传基因(出厂设定)和无法逆转的年龄(经验条),我们手中握着的手柄尚可操控自己生活方式。
不良的生活方式
不良的生活方式包括多个方面:不合理的膳食、吸烟、过量饮酒、缺乏锻炼、精神压力与焦虑、睡眠障碍等。下面我们一个一个聊,这个部分欢迎大家对号入座,自查自纠。
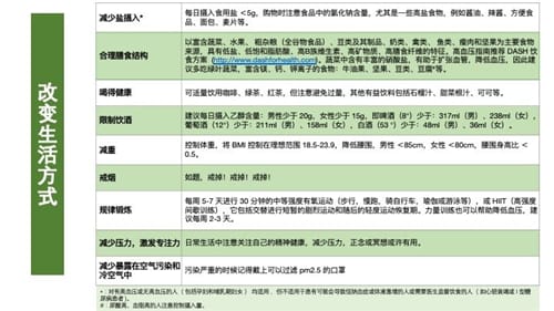
高钠与不合理的膳食结构
高钠摄入是公认的、证据最强的高血压危险因素。主要的原理可以解释为身体对于平衡渗透压的需求进行了一系列调节,当摄入钠盐过多,体液渗透压升高,刺激很多系统,引起口渴,喝水增多,同时上文提到的肾小管还会增加水的重吸收,减少尿液,双管齐下把渗透压降下来。喝多排少,整个身体的体液量就更多,在血管里循环的体液多了,血管壁受到的压力自然就大了。
我们美食大国的烹饪之法,盐乃五味之首,2012年的数据提示我国成人居民的平均每日盐摄入量是10.5g,而WHO推荐的量仅有5.6g。这里还得提醒某些口味比较重的小伙伴,每日钠摄入量增加2 g(相当于食盐4.9g),收缩压会升高2mmHg,舒张压会升高1.2 mmHg。亚洲人多数还是盐敏感型的高血压,也就是说血压的波动对盐吃得多少非常敏感。除了做菜的时候撒进去的食用盐之外,还需要大家注意的是那些意想不到的钠摄入,比如超市买的火腿、饮料中,其实都可能会出于调味需要加入不少钠盐。
除了高钠,还有低钾,饮食中的钾摄入量低,患高血压以及中风,慢性肾脏病的可能性就会增加。钾在膳食中主要来源于新鲜的水果蔬菜,与心血管代谢性疾病死亡数量有关的归因比例中,影响最大的是高钠摄入(占17.3%),其次就是低水果摄入(
与心血管代谢性疾病死亡数量有关的归因比例中,除高钠和低水果之外,低水产品ω-3脂肪酸摄入(
因此,WHO推荐的饮食是:以富含蔬菜、水果、粗杂粮(全谷物食品)、豆类及其制品、奶类、禽类、鱼类、瘦肉和坚果为主要食物来源,具有低盐、低饱和脂肪酸、高B族维生素、高矿物质、高膳食纤维的特征。有兴趣的可以搜索一下全球高血压指南推荐的DASH膳食。
顺便编个顺口溜:
蔬菜水果各一斤,坚果谷物来一点。
瘦肉鱼禽加蛋奶,膳食纤维配蛋白。
少吃外卖少花钱,自己做菜少撒盐。
过量饮酒
医学上过量饮酒的定义是:日均酒精摄入量男性≥25g(相当于53°白酒60 mL),女性≥15 g(53°36ml),有害饮酒的数据是61g和41g。真正嗜酒、每天都喝的人随随便便就可以达到这个标准了。
如果男性每日饮酒摄入酒精量超过40g(53°白酒90 mL),女性超过20g,他们患高血压的风险是不喝酒的人的1.5-2倍。
好多人有个误区,认为少喝点有助于血管健康,但其实目前并没有证据证明长期少量饮酒有降低冠心病或脑卒中风险的作用,反而限制饮酒和血压下降显著相关。并且对于甘油三酯高的人来说,即使少量饮酒,也会进一步升高甘油三酯。
因此,全球高血压实践指南推荐减少每日酒精摄入量,男性<20g,女性<15g,我都帮你们换算好了:
8°的啤酒要少于:317ml(男)、238ml(女)。
12°的葡萄酒要少于:211ml(男)、158ml(女)。
53°的白酒要少于:48ml(男)、36ml(女)。
酱香型科技也一样,嘻嘻。
缺乏锻炼
心脏病发病风险均与身体活动不足有关。以每天身体活动15min者为基线,身体活动增加至1 h/d者和3 h/d者,心血管病死亡相对危险度分别下降25%和30%。
2014年调查显示中国居民经常锻炼率为33.9%。20岁及以上的人群为14.7%,20~39岁人群最低(少数派的各位是不是膝盖中了一箭?),60~69岁人群最高。(不得不说广场舞还是有其好处的)
怎么判断自己是否缺乏锻炼呢?
WHO推荐的身体活动达标标准是:每周中等强度锻炼150 min或高强度锻炼75 min。
那么,锻炼到什么程度属于中等强度、什么程度属于高等强度呢?
强度指身体活动的做功速率或进行某项活动或锻炼时所用力量的大小。可以认为是“完成活动的用力程度”。不同类型身体活动的强度因人而异。身体活动的强度取决于个人以往的锻炼情况及其相对健康程度。因此,以下实例仅作为指导,应因人而异。
中等强度锻炼需要中等程度的努力并可明显加快心律,举例的话包括:快走、跳舞、家务、与孩子一起参与游戏和体育运动、遛猫遛狗、一般的建筑工匠工作(例如,铺瓦、葺茅草屋顶、刷油漆)、搬运中等重量的物品。
高强度身体活动是指需要大量努力并造成呼吸急促和心律显著加快。包括:跑步、快速上坡行走/爬山、快速骑自行车、有氧运动、快速游泳、体育运动和游戏(例如,足球、排球、篮球等)、用力挖沟、搬运沉重物品(>20公斤)等。
吸烟
根据2018年中国成人烟草调查报告,≥15岁居民现在吸烟率为26.6%,平均吸烟量为16.0支/d。45~64岁年龄组现在吸烟率最高,达30.2%。
对吸烟会引起具体疾病的知晓率从高到低依次为肺癌(82.8%)、心脏病(50.8%)、脑卒中(41.4%)和阳痿(26.0%,是的,烟民中只有1/4的人知道,吸烟还会引起阳痿哦)。
不想得肺癌、心脏病、脑卒中,也不想年纪轻轻就要靠蓝色小药丸的,赶紧戒烟!
精神压力与焦虑
精神压力可引起显著的一过性血压升高,其发生率占原发性高血压患者的70%,严重焦虑是高血压形成的一项前瞻性强预测因子。长期的压力与晚年的高血压有关。虽然还需要更多的研究来确定慢性压力对血压的影响,但现有随机临床试验表明冥想可以降低血压。正念或冥想对于精力、专注力的正面作用广为人知,如果既能减轻精神压力,缓解焦虑,又能降低血压,还是非常值得一试的。
睡眠障碍
睡眠如何影响到血压呢?每周至少3天出现入睡困难或睡眠维持困难、早醒、白天困倦等失眠症状会增加7%-13%的心血管病风险。而阻塞性睡眠呼吸暂停低通气综合征能引起高血压,是继发性高血压的病因之一。
睡觉打呼的人注意,如果出现睡觉打鼾特别严重伴随呼吸暂停,白天特别困,伴有注意力不集中、记忆力下降、易怒、焦虑等症状,需要怀疑这个哦。确诊的话需要去呼吸科,做一个多导睡眠监测。
除了不良生活方式之外,还有以下几点。
超重与肥胖
首先,注重外表的人可能经常觉得自己不够fit,哪里都胖,但这里讨论的超重与肥胖是基于身体质量指数(BMI)的。
BMI是身高别体重的简便指数,定义为$$BMI=体重/身高^2(单位:体重kg,身高m),理想的BMI范围是18.5~23.9。
目前WHO对于成年人超重的定义为BMI≥25,肥胖为BMI≥30。随着BMI增加,超重者和肥胖者患高血压的可能性,分别是体重正常者的1.16和1.28倍。
还有一个指标大家可以自检一下,就是腰围,腹型肥胖的定义为:男性腰围≥90 cm,女性腰围≥85 cm。如果男性腰围≥85 cm,女性腰围≥80 cm,患高血压的概率是腰围正常者的2.3倍。腹型肥胖也是糖尿病、冠心病的危险因素。主要是因为腹型肥胖代表了内脏脂肪多,脂肪堆积在胸腔、腹腔内的心脏、肝、胃肠外的网膜附近,影响脏器功能。这比全身都胖还要危险,BMI只有轻度升高而腰围较大者,冠心病的患病率和死亡率都明显增加!
反过来,保持正常的BMI可预防5.8%的主要冠心病事件、4.5%的脑梗,预防34.4%的2型糖尿病哦。
不是所有的超重与肥胖都是不良生活方式引起的,但是,控制合理的体重确实是美好生活的努力方向哦。男士们不要认为减肥是女生的任务,算一算你们的BMI,量一量腰围,也许会发现小丑竟是我自己!
顺便说一下腰围的正确测量方法:直立,两脚分开30−40cm,用一根没有弹性、最小刻度为1mm的软尺放在腰部天然最窄部位,沿水平方向围绕腹部一周,紧贴而不压迫皮肤,在正常呼气末测量腰围的长度,读数准确至1mm。
高血脂
胆固醇是动脉粥样硬化性心血管病最重要的危险因素,血清低密度脂蛋白(LDL-C)升高可预测冠心病发病危险,LDL-C升高是我国2017年心血管疾病死亡的第三大危险因素,仅次于高血压和高钠饮食。
因此建议做定期体检要包含血脂分析这一项。一般通过大生化检查中的血脂分析来评估血脂水平,通常看最主要的3个指标:总胆固醇(TC)、甘油三酯(TG)、低密度脂蛋白(LDL-C)水平。如果发现血脂高的话,建议门诊看看医生哦。
除了体检之外,给大家提供一张食物胆固醇含量表,里面是每100g该食物中的胆固醇含量,火锅的时候猪脑什么的少吃点哦。
空气污染
基于我国272个城市2013~2015年大气污染和死因逐日数据开展的系列研究发现,PM2.5、O3、SO2、NO2每升高10μg/m 3及CO每升高1 mg/m3,心血管疾病死亡风险分别增加0.27%、0.27%、0.7%、0.9%和1.12%。也有研究发现空气污染对高血压存在长期的负面影响。因此,秋冬的时候关注一下天气app里的空气质量,如果是中重度污染的话建议戴上过滤pm2.5的口罩哦。
